Instance Verification Kit (IVK)
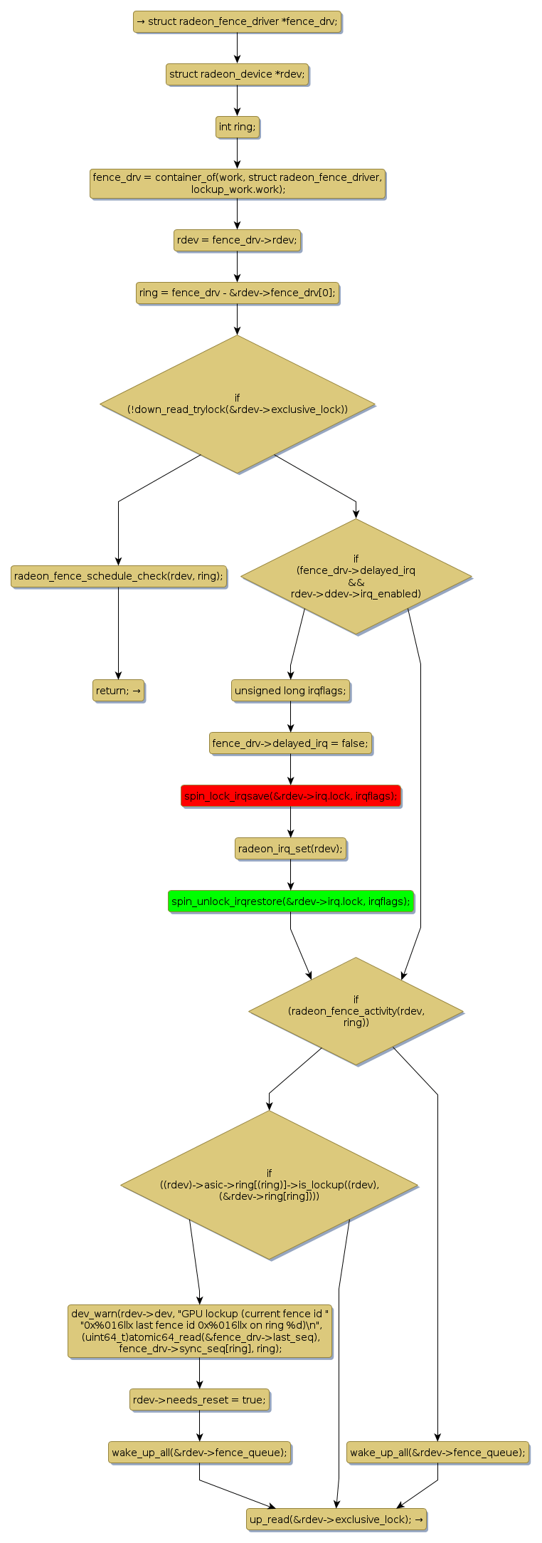
spin lock @ [9012+45+/linux-3.19-rc1/drivers/gpu/drm/radeon/radeon_fence.c]
Instance Signature: lock
|
The Matching Pair Graph:
|
|
Function Name
|
Control Flow Graph (CFG)
|
Events Flow Graph (EFG)
|
Source Correspondence
|
|
radeon_fence_check_lockup
|
|
|
[8441+25+/linux-3.19-rc1/drivers/gpu/drm/radeon/radeon_fence.c]
|